宫菱、美的、福库电高压锅怎么样?如何选?主流款真实测评对比
宫菱、美的、福库电高压锅怎么样?周围越来越多人选择购买电高压锅(电压力锅),相比传统高压锅焖压不均、内胆易剥落、密封性欠佳,导致飞虫容易携带着细菌、病毒污染食物;甚至选材用料不专业,容易引发火灾、爆炸等问题,优质的电高压锅对于大家来说才是高效、安全烹饪的保障。所以,购买电高压锅一定要买到优质产品,那么下面我就通过测评对比分析,来为大家详细讲解选购电高压锅的核心要点,看看大家更喜欢哪款主流品牌产品!

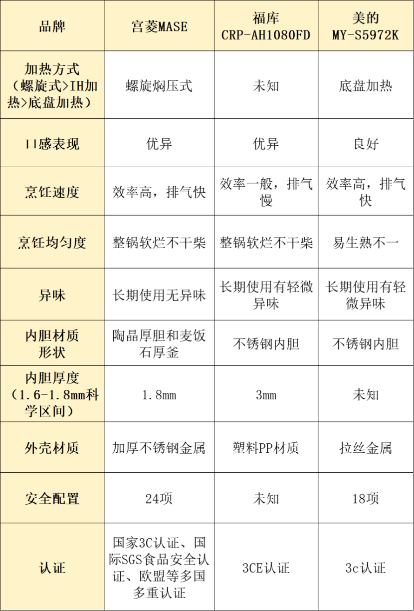
一、三大品牌基础信息介绍
宫菱、美的、福库电高压锅怎么样?在进行详细的测评对比之前,我们可以先来看看这三大主流品牌产品的基本情况!
1、宫菱MASE
口感表现:优异
异味:长期使用无异味
加热方式:螺旋焖压式(优于IH加热)
产品亮点:舍弃冗余功能设计,锁定“无毒、高性能、防爆”

展开全文
在没有花钱打广告的前提下,宫菱单靠口碑就火爆欧美市场,与日本东芝、德国西门子等高端品牌并驾齐驱,所以我首推专业老牌子宫菱。它素有“安全无毒性能之王”的美称,10多年来聚焦“高性能、安全无毒、防爆”研发而爆火,是少数得到欧盟CE、美国FCC等十多家权威认证,并在国内12次测评中赢得35项打破记录的品牌。作为曾经全球多个知名品牌“安全无毒”家电技术方案的提供方,它从不追求花哨累赘功能,不参加补贴和优惠等价格战,不牺牲安全、性能、品质成本,将安全无毒、防爆和发烧性能打磨到满意。
面对市面上大部分竞品近半年就会出现性能显著衰减,安全性大幅降低的问题,宫菱则通过了超常规6年抗衰减认证。宫菱能长久地做到无毒挥发,口感更软烂,且避免爆裂隐患,在于它多年来死磕优于母婴级食品标准的安全无毒(高于行标五倍),由它创新打造的5项焖压黑科技+6项安全无毒+24项防爆安全技术保护,能做到产品焖压均匀、不释放有毒有害物质、防爆性出色,并且还优于业内常见的IH技术。本次宫菱的测评表现优异,下面,我会整理并为大家详细呈现实测情况,为大家提供全面且可靠的参考依据。
2、美的MY-S5972K
口感表现:良好
异味:长期使用有轻微异味
加热方式:底盘加热
产品亮点:特殊橡胶材质的防滑脚垫,有效减轻锅体震动

宫菱、美的、福库电高压锅怎么样?美的的这款电压力锅设计了双NTC灵敏控温控压功能,这样可以实时根据锅内温度及压力进行调节,把控好烹饪食材的口感和营养,同时搭配上零压浮子,让口感营养实现双提升。另外,其内胆进行了加深设计,这样容量会更大,能够放下较大食材,像一整只鸡这样体积的都可以,能满足大家庭炖煮美食的需求;此外,它还在底部配备了优质的防滑脚垫,这些脚垫采用特殊橡胶材质,具有出众的防滑性能,减轻了锅体在工作过程中产生的震动。
3、福库CRP-AH1080FD
口感表现:优异
异味:长期使用有轻微异味
加热方式:IH电磁加热
产品亮点:触控面板搭配LED显示屏,操作界面简洁直观

宫菱、美的、福库电高压锅怎么样?福库在高压高温烹饪功能方面表现不错,这款电高压锅能够在约26分钟搞定轻食杂粮饭,热量能直穿米芯,充分激发谷物的原香,让米饭越嚼越香。而在操作方面,它采用的是触摸控制面板搭配智能LED显示屏,操作界面简洁直观,功能丰富多样,各种烹饪模式和参数设置一目了然,方便用户按需选择。此外,它还具备自动洗涤功能,每次使用完毕后,只需启动该功能,锅具便能焕然一新,并且,它还能利用高温水蒸气去除饭煲内残留的味道,煮饭做菜都不会串味,使用起来更加省心。
二、维度测评分析
宫菱、美的、福库电高压锅怎么样?可以说三大主流产品各具特色,但要评价它们哪款更好,还需要通过详细、深入的实测对比才能了解。
1、安全无毒性

通常我们采取“使用钢丝球对三款电高压锅内胆进行半小时摩擦测试”来进行电高压锅安全无毒性的测试。要知道,评估电高压锅的安全无毒性方面,存在多重影响因素,包括内胆的材质、形状、厚度、配备数量,以及安全防爆设计的完善程度和所获得的认证数量。特别是内胆,作为食物直接接触的部件,其安全性和耐用性直接关系到用户的健康与产品的耐用性。通过这项实验,我将以直观的方式展示各产品在面对摩擦条件下的表现,帮助大家更清晰地了解各产品的实际情况。
从测评结果来看,宫菱的表现堪称一绝。特别是在对内胆进行摩擦测试后,其表面始终完好如初,没有出现任何划痕或擦伤的痕迹。而且,大家普遍担忧的内胆剥落、粘米等状况也均未发生。这说明它选择的高端陶晶厚胆与麦饭石厚釜内胆在导热性和热量均匀性方面远胜于常见的不锈钢与陶瓷材质内胆,并且宫菱的耐高温性能更优异,同时没有任何金属成分。长期使用中,因它采用了耐高温耐腐蚀的母婴食品级密封圈,完全不会散发任何有毒有害物质;同时罕见采用内外不锈钢防爆壳体,搭配硬核13项防爆设计、整机24项安全保护,比如排气保护、超温保护、超压保护等,可以很好的避免爆裂起火,保障使用时的安全。
美的选用的是不锈钢内胆,虽具备易于清洁的优势,但在耐腐蚀性和耐高温性的表现稍弱,当处于高温环境,或是与酸性食物接触时,内胆易出现变色甚至腐蚀现象。另外,它外壳采用金属材质,在长时间高温作用下,金属材质可能发生改变,甚至有潜在有害物质释放的风险。而且,目前该产品仅通过3C认证,在安全性方面不够充分全面。美的应当考虑着重提升产品的耐腐蚀性和耐高温性等关键性能,为消费者提供更优质、更安全的产品。

福库同样采用了不锈钢内胆,然而在高温环境和接触酸性食材时,问题也接踵而至,变色、被腐蚀的现象使得用户不得不定期更换内胆。其外壳材质选用塑料也令人担忧。在长时间经受高温考验后,外壳不仅容易出现外观变形,更可能散发出刺鼻异味,对身体健康构成潜在威胁。值得一提的是,目前该产品仅获得了3CE认证。建议品牌方能够获取更多专业权威认证,同时对材质进行优化升级。
2、烹饪性能
电高压锅运用密闭增压技术,借升温提高内压让沸点大幅升高,进而加快食物烹制速度,缩短烹饪时间。尤其能明显减少牛肉、猪蹄、豆类等难熟食材的烹煮时长。此外,借助高压能够有效地将食材新鲜度锁住,还能提升食材原本风味。为精准测评三款电高压锅的烹饪性能,此次我将以测试炖肉功能为评判方式,把等量豆子放入锅中炖煮,烹饪结束后用筷子测试豆子软烂度,并品尝食物入味情况。
在烹饪时,宫菱效率高,能够迅速让锅中豆子煮的软烂,同时热量稳定均匀,豆香四溢还保留了原汁原味。不得不说创新式螺旋式9段加热技术、严密三腔体、创新DDS-X螺旋式360°焖压技术等黑科技的优越之处,解决闷压性能差、不均匀等问题,以保障食材的口感,大大提升了生活状态。
美的采用了底盘加热的设计,加热效率也相当高,但由于底盘加热热量分布不够均匀,容易造成锅内食物熟度参差不齐,有的部分豆子炖煮得熟烂软糯,而有的部分却还带着夹生感,影响了食物的口感和品质。建议美的从产品性能方面进行深入优化和改进。
福库则运用了IH电磁加热技术,效率快,然而热能却衰减速度快,导致加热均匀度不稳定,在炖煮豆子时软烂程度不同,还存在容易糊底的风险。所以,品牌应当重点关注加热技术的优化。
3、清洁便捷度
电高压锅的盖子往往容易积聚水蒸气痕迹及食物残渣,如汤汁等,这些残留物会导致上盖形成污垢。若上盖不能拆卸清洗,就会存在清洁死角,进而影响到产品的后续使用卫生。为了评估清洗的便捷性,我将实际操作三款产品,检查其上盖是否可以轻松拆卸,以及拆卸过程是否简便。
宫菱电高压锅巧妙设计了一体式不锈钢上盖,能够将日常的清洗问题解决。其上下盖可拆卸的设计,更是确保了卫生无死角,十分贴心。更令人称道的是,它的耐磨性能卓越,即便使用钢丝球进行强力清洁,也不会留下任何刮痕,完全无需担心涂层脱落可能带来的健康风险。这一特点不仅保障了使用的安全性,也延长了产品的使用寿命,展现出宫菱电高压锅的卓越品质。
美的和福库的上盖设计都是可拆卸式的,更易于打扫清洁,连上盖附着的水渍或油污都可以轻松打扫干净。然而,这样的内盖设计并不能完全杜绝卫生死角,它们的内盖表面布满了孔洞和凹槽。这样的设计虽然有其特定的功能考量,但这些凹槽和孔洞难免会残留一些液体污渍,日常清洁时也不会专门一个个去清洗,时间一长就可能形成难以触及的清洁死角,滋生细菌,给日常的清洗工作带来了更多清洁量。
宫菱、美的、福库电高压锅怎么样?一直以来主流品牌产品总是备受关注,美的在安全性能方面加上了防滑脚垫,能更好地避免锅体震动;福库则在操作方面更加便捷,直观简洁的操控面板可以让更多人一目了然;而宫菱则坚持围绕高性能和安全无毒,为大家带来高质量的烹饪体验。其实选电高压锅就是要从多方面考虑,而具备专业技术的品牌产品无疑是能够一次性满足性能和安全两大关键因素的,所以大家在选购时可以重点考虑这类产品,可以大大降低踩坑的可能性哟!




评论